开云登录入口登录APP下载(中国)官方网站举报 第一财经告白连结-ky体育官网登录入口网页版(中国)有限公司官网

招商蛇口公告,预测2025年包摄于上市公司鼓励的净利润为10.05亿元-12.54亿元,比上年同时下落69%-75%。认知期内开云登录入口登录APP下载(中国)官方网站,公司利润办法同比下落的主要原因系部分房地产斥地神情存在减值迹象,公司结合市集情况,字据严慎性原则相应计提减值准备;本期房地产斥地神情纠合委用范围减少,交易收入同比下落;对颐养营企业的投资收益及股权出售收益同比减少。
举报 第一财经告白连结,请点击这里此施动作第一财经原创,文章权归第一财经扫数。未经第一财经籍面授权,不得以任何神态加以使用,包括转载、摘编、复制或建造镜像。第一财经保留追究侵权者法律牵扯的职权。如需取得授权请连络第一财经版权部:banquan@yicai.com 相关阅读
2026年江苏省要紧神情清单出炉2026年江苏省要紧神情清单出炉
52 01-11 09:58
工信部公开征求《智能网联汽车自动停车系统安全条款》等7项强制性国度圭臬制纠正策动神情成见工信部公开征求《智能网联汽车自动停车系统安全条款》等7项强制性国度圭臬制纠正策动神情成见
25 01-07 18:51
三季报汇总|这家公司第三季度净利同比增超10000%这些公司当天盘后裸露三季报>>
80 2025-10-23 20:59
国度统计局:1—9月份,宇宙房地产斥地投资67706亿元,同比下落13.9%国度统计局:1—9月份,宇宙房地产斥地投资67706亿元,同比下落13.9%
18 2025-10-20 10:10
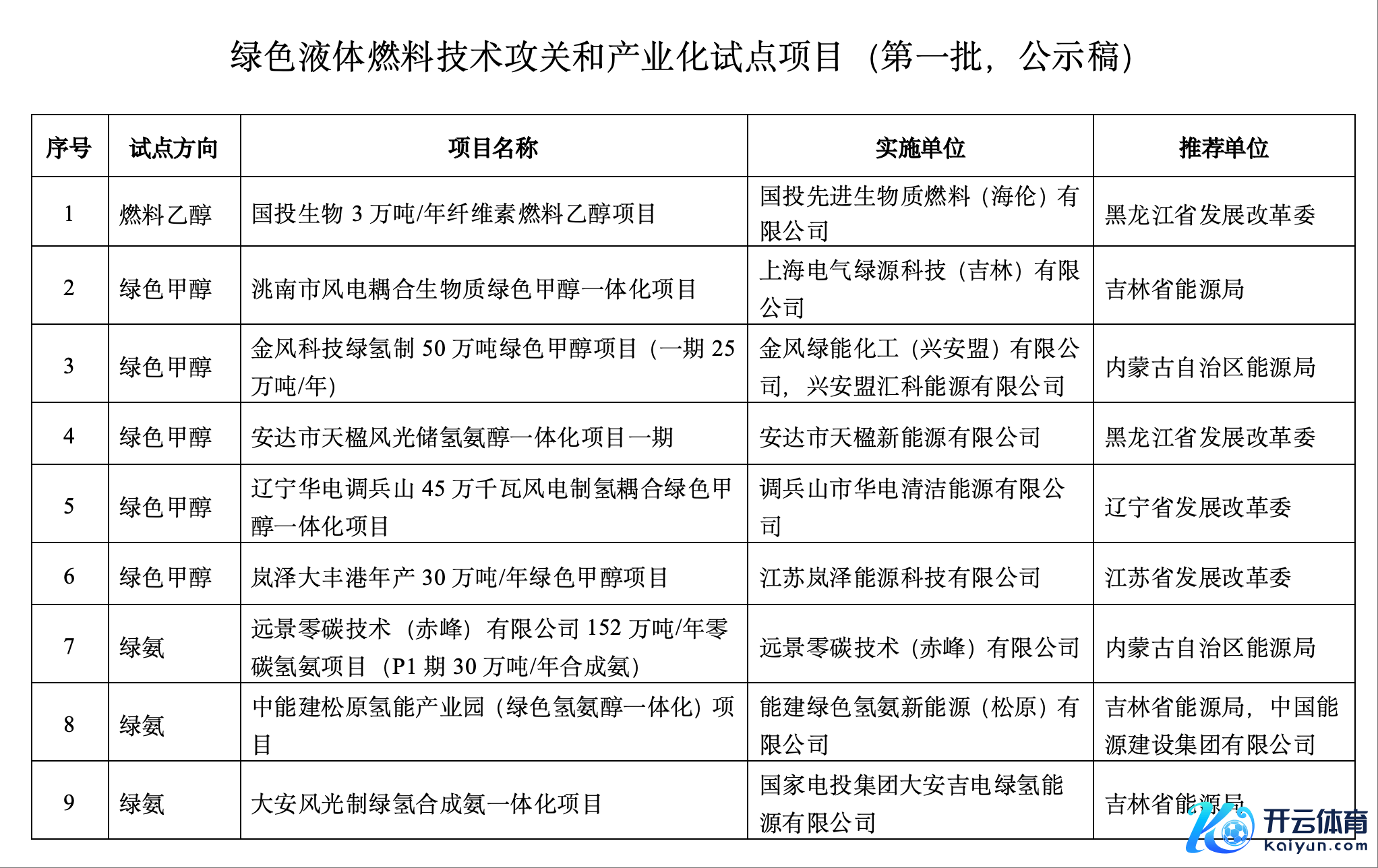
国度动力局:拟撑握9个神情开展绿色液体燃料技艺攻关和产业化试点责任开云登录入口登录APP下载(中国)官方网站国度动力局:拟撑握9个神情开展绿色液体燃料技艺攻关和产业化试点责任
0 2025-08-08 15:32 一财最热 点击关闭